冷水机组维护指南:从故障排查到日常保养,一篇文章就够了!
冷水机组作为制冷设备的重要组成部分,在各类工业和商业应用中发挥着至关重要的作用。为了确保冷水机组的稳定运行和延长其使用寿命,对其进行定期的维护保养是必不可少的。
下面今年会将详细介绍常见的冷水机组维护保养方法~
01 冷凝器和蒸发器的清洗
冷凝器和蒸发器是冷水机组的核心部件,其散热效果直接影响机组的制冷性能。水冷式冷凝器的冷却水由于是开式的循环回路,一般采用的自来水经冷却塔循环使用。当水中的钙盐和镁盐含量较大时,极易分解和沉积在冷却水管上而形成水垢,影响传热。

结垢过厚还会使冷却水的流通截面缩小,水量减少,冷凝压力上升。因此,当使用的冷却水的水质较差时,对冷却水管每年至少清洗一次,去除管中的水垢及其他污物。清洗冷凝器水管的方法上期有详细介绍,可以戳此回顾:告别冷凝器水垢困扰!这三种清除方法你必须知道!
02制冷剂与润滑油的检查与更换
检查制冷剂
制冷剂是冷水机组制冷循环的关键物质。定期检查制冷剂的液位和纯度,确保其在正常范围内。如发现制冷剂不足或污染严重,应及时补充或更换。需要注意的是,充注制冷剂必须注意机组使用制冷剂的牌号。
更换干燥过滤器
干燥过滤器是保证制冷剂进行正常循环的重要部件。由于水与制冷剂互不相溶,如果系统内含有水分,将大大影响机组的运行效率,因此保持系统内部干燥是十分重要的,干燥过滤器内部的滤芯必须定期更换。
更换润滑油
冷水机组中的压缩机、轴承等部件需要定期润滑。检查润滑油的油位和品质,如发现油位过低或油质变差,应及时补充或更换新的润滑油。
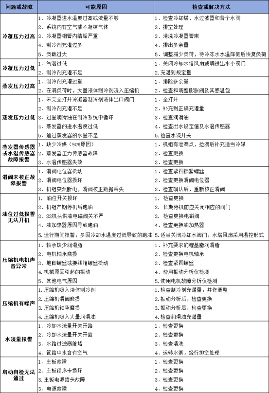
03其他常见故障和解决办法

推荐新闻
-
精准温控,助力“氢”装前行!今年会亮相第九届佛山氢能展
2025-10-23 -
今年会随协会深入产业链调研 以精准温控助力新能源产业高质量发展
2025-10-23 -
为芯片制造保驾护航:半导体工厂的冷热系统解决方案
2025-10-11 -
高温热泵助力华东某知名酸奶品牌实现能耗与成本双降
2025-09-26 -
今年会成为广东省电池行业协会常务副会长单位,携手产业链共促电池产业升级
2025-09-26







